
Dot NET
The .NET System is a computer program advancement system made by Microsoft that gives a runtime environment and a set of libraries and devices for building and running applications on Windows working systems. The system joins a collection of programming dialects, such as C#, F#, and Visual Essential, and supports a run of application sorts, checking desktop, web, portable, and gaming applications.

- Framework joins two essential components: the Common Lingo Runtime (CLR) and the .NET System Lesson Library. The CLR is able for overseeing the execution of code composed in any of the maintained tongues, though the lesson library gives a broad set of pre-built capacities and classes that can be utilized to make a wide expand of applications.
- . One of the key preferences of the this System is its back for a combination of programming lingos. This suggests that engineers can select the lingo that best fits their needs and capacity, while still being able to utilize the same set of libraries and devices given by the framework.
- Another advantage of the .NET System is its support for a combination of application sorts. The framework joins libraries and devices for making desktop, web, portable, and gaming applications, which makes it a flexible choice for originators working on a wide run of projects.
- The .NET Framework additionally gives a number of highlights that offer help advance the security, faithful quality, and execution of applications. These join highlights such as code get to security, modified memory organization, and just-in-time (JIT) compilation, which makes a contrast advance the speed of application execution.
- The .NET Framework is in addition arranged to facilitated with other Microsoft propels, such as Microsoft SQL Server, Microsoft SharePoint, and Microsoft Office, which can make it less complex to develop applications that work reliably with other Microsoft products.
Generally, the .NET Framework is a competent and adaptable progression arrange that gives a wide run of gadgets and libraries for building and running applications on Windows working systems
It is a computer program framework that is sketched out and made by Microsoft. The to start with frame of the .Net framework was 1.0 which came in the year 2002. In straightforward words, it is a virtual machine for compiling and executing programs composed in particular lingos like C#, VB.Net, etc.
It is utilized to make Form-based applications, Web-based applications, and Web organizations. There is a collection of programming tongues available on the .Net organize, VB.Net and C# being the most common ones. It is utilized to build applications for Windows, phones, web, etc. It gives a portion of functionalities and as well supports industry guidelines.
This Framework supports more than 60 programming tongues of which 11 programming lingos are sketched out and made by Microsoft. The remaining Non-Microsoft Lingos are maintained by .NET Framework but not arranged and made by Microsoft.
Three basic stages of the change of .NET technology.

- . OLE Technology
- .COM Technology
- .NET Technology
OLE Advancement: OLE (Challenge Interfacing and Embeddings) is one of the developments of Microsoft’s component record. In a general sense, its essential reason is to interface components from unmistakable applications with each other.
COM Advancement: The development of the Microsoft Windows family of the working system, Microsoft COM (Common Dissent Appear) enables distinctive program components to communicate. COM is for the most portion utilized by engineers for diverse purposes like making reusable program components, interfacing components together to develop applications, and as well taking advantage of Windows organizations. The objects of COM can be made with a wide run of programming languages.
.NET Development: .NET development of collection or set of developments to make windows and web applications. The development of .Net is made by Microsoft and was moved in Feb. 2002, by basic definition, Microsoft’s unused Web Technique. It was at first called NGWS (Following Time Web Organizations). It is considered to be one of the most compelling, prevalent, and outstandingly important Web Development open today.
Main Components of .NET Framework
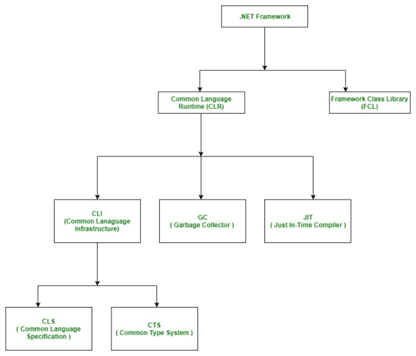
Common Lingo Runtime (CLR):

CLR is the essential and Virtual Machine component of the .NET System. It is the run-time environment in the .NET System that runs the codes and makes a contrast in making the advancement handle less requesting by giving diverse organizations such as remoting, string organization, sort security, memory organization, vigour, etc. Basically, it is reliable for supervising the execution of .NET programs in any case of any .NET programming lingo. It in addition makes a contrast in the organization of code, as code that targets the runtime is known as Directed Code, and code that doesn’t target to runtime is known as unmanaged code.
Framework Lesson Library (FCL):

It is the collection of reusable, object-oriented lesson libraries and techniques, etc that can be arranges with CLR. As well called the Assemblies. It is reasonable like the header records in C/C++ and bundles in java. Presenting the .NET framework fundamentally is the foundation of CLR and FCL into the system. Underneath is the graph of the .NET System.
.NET application arrange subordinate or arrange independent
The combination of Working System Designing and CPU Plan is known as the organize. Platform-dependent suggests the programming tongue code will run as it were on a particular Working System. This application is platform-dependent since of the .NET system which is as it were able to run on the Windows-based working system. This application is platform-independent additionally since of the Mono system. Utilizing the Mono framework the .Net application can run on any Working System checking windows. Mono system is a third-party computer program made by Novell Company which is directly a portion of Miniaturized scale Centre Company. It is a paid system.
Do follow links for more Contents : https://dotnet.microsoft.com/en-us/download/dotnethttps://athenas.co.in/virustotal-the-most-searched-topic-in-us/







One Response